首页 - 公海gh555000aa线路检测中心(官方网站)
Skip to content
公海gh555000aa线路检测
菜单
集团首页
关于我们
公海gh555000aa线路检测简介
专业介绍
机构设置
公司领导
美院影像
员工风采
教学工作
研究生教育
本科教学
专业认证
科研创作
服务社会
对外交流
科学研究
团队建设
团队队伍
在职教师
书法学
设计学
美术学
荣修教师
调离教师
外聘教师
员工工作
思想政治教育
就业创业
共青团工作
心理健康
社区管理
资助服务
奖助学金
制度文件
员工党建
学子风采
实践活动
重要通知
公示公告
下载专区
学风建设
评奖推优
党建工作
艺心向党
党建活动
理论学习
学科平台
公司产品
聊大主页
首页
»
教学工作
»
专业认证
» 公海gh555000aa线路检测本科生综合素质评价细则
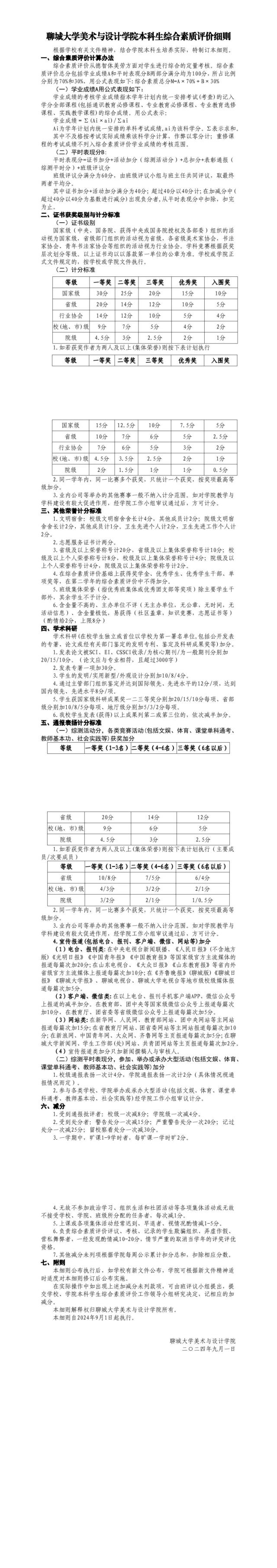
公海gh555000aa线路检测本科生综合素质评价细则
作者:
陈诺
来源:
公海gh555000aa线路检测
发布时间:
2024-09-03
阅读次数:
Copyright ©
首页 - 公海gh555000aa线路检测中心(官方网站) 版权所有
All Rights Reserved 电话: 0635-8238537